| Returns Accepted | ReturnsNotAccepted |
|---|---|
| Model | STK-0050-A4 |
| MPN | STK-0050-A4 |
| Brand | Custom Design |
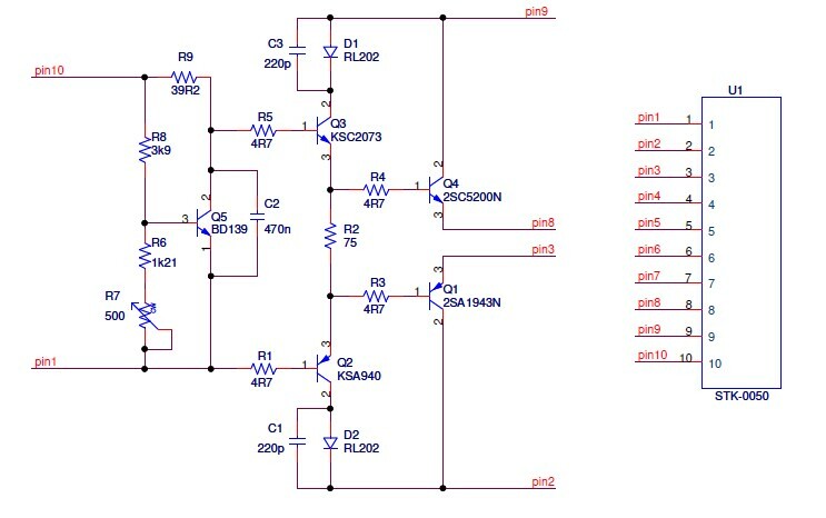
Check the listing for details. STK-0050 replacement Modules(2), fully assembled and tested. Condition: New. Listed at 133.14 USD. New: Completely Assembled and TestedDesigned to replace the STK-0050 in the Pioneer SX-780 and other Japanese stereo receivers and Integrated Amps using the old Sanyo module.Have been successfully used in Pioneer, Fisher, Technics amps and receivers. The list is growingEliminates the probability of poor quality modules, improves reliability and performanceDiscrete design allows for easy service and long term reliability improvementYou can use this design to replace STK-0040,0050,0070,0025,0029,0039Refer to the table showing all the possible types that these STK's can replace. For higher power amps and low impedance speakers, use the STK-0070 with 200W transistorsSince we use an integral heatsink the part is larger than the original but uses the same mounting holesThe top of the heatsink is 15mm from the mounting holes and the HS is 96mm wide Specialized tooling and skills are required in order to install this module.Prior Audio Electronic knowledge and interpretation is helpful. Will ship International Note: Listing is for two fully assembled & tested modules with attached heatsink, some thermal compound Free support but no returns. We will fully support our sales.The modules will improve the amplifier's reliability and operational specifications for amplifiers using similar STK modules, up to 75 watts. Outputs transistors are Toshiba or OnSemi 150W devices.Output transistor bias adjustment is part of the circuit design. This allows for the modules to be adjustable for matched performance. Expected Performance:Total Harmonic Distortion:~0.02% ( 20-20KHz,4-8 ohm, 31mA bias) Gain (based on Pioneer SX-780 design) = 15.5 (23.8 dB)Bias: Each emitter resistor in the SX-780 are 0.22ohm, that would be 0.22 *0.031A =7mV across each emitter R or 14mV across the two of them.Increasing the bias current will make the output transistors to run hotter. This lowers the crossover distortion and allows for a larger class "A" operating region. Reference:Google: "STK-0050 Replacement for SX-780 and others" @ Audiokarma web site for additional details on our design.